Acerca de
De acuerdo a Secretaría de las Mujeres (2025), en la Ciudad de México se registraron 3,112 casos de mujeres atendidas por situación de violencia en las Unidades Territoriales de Atención y Prevención de la Violencia de Género (Lunas) durante el período de abril a junio de 2025. La alcaldía de Tlalpan registró un total de 262 mujeres atendidas por situación de violencia, representando el 8.42% del total de los casos atendidos en la Ciudad de México, colocándose como la segunda alcaldía con mayor índice de mujeres atendidas por violencia, después de la alcaldía Gustavo A. Madero que atendió un total de 318 mujeres.

Misión
El proyecto está dirigido a mujeres mayores de 18 años que residan dentro de los pueblos originarios de Tlalpan, Ciudad de México, y requieran información sobre los tipos de violencia, sus derechos y mecanismos de denuncia.
La importancia de realizar este proyecto es el impacto positivo que se busca generar en el bienestar físico, emocional y económico de las mujeres, al promover la democratización del conocimiento sobre las formas de violencia, impulsando el acceso a sus derechos, fomentando los valores éticos, difundiendo información sobre Lunas como mecanismos de denuncia y creando una red de apoyo y sororidad entre las mujeres de Tlalpan.
Estamos comprometidos en generar un impacto positivo en el ámbito social y cultural de nuestro entorno.
Objetivo general
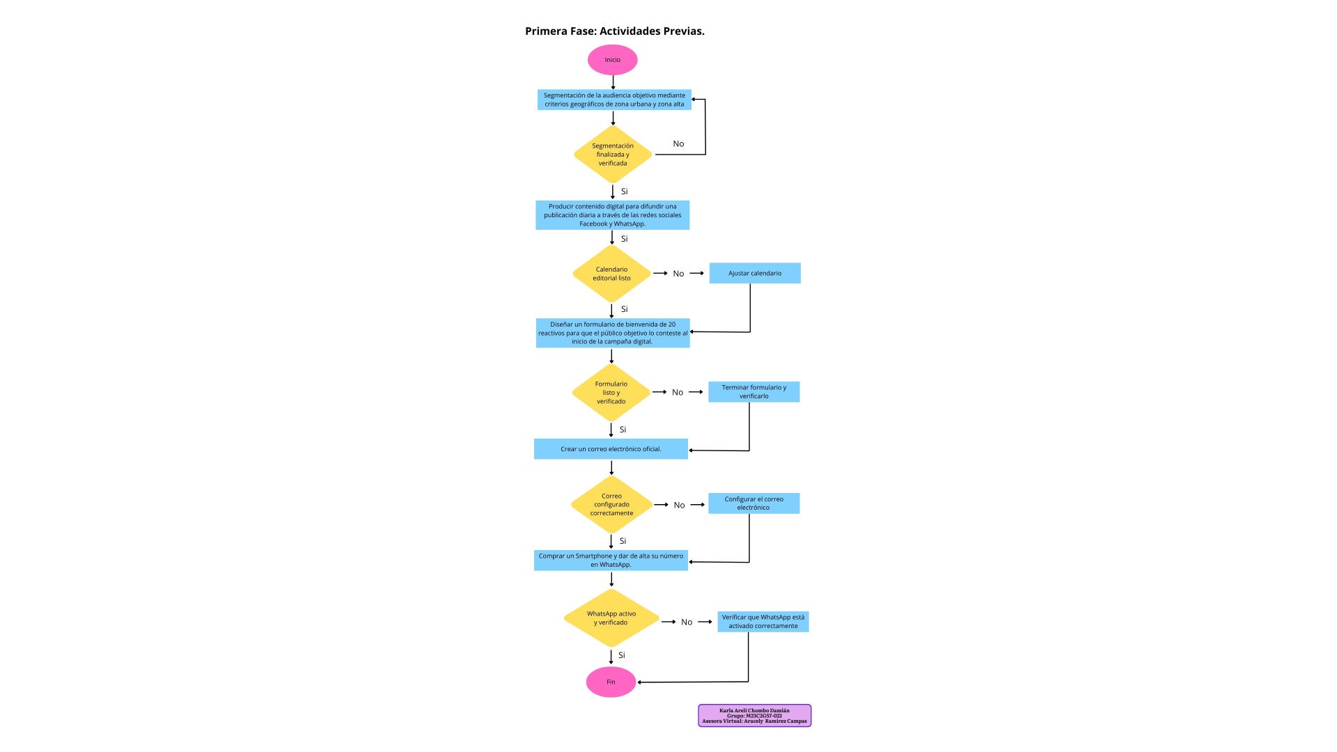
Implementar una campaña digital de sensibilización a través de las redes sociales Facebook y WhatsApp, dirigida a mujeres residentes de los pueblos originarios de la alcaldía Tlalpan, Ciudad de México, con el fin de visibilizar, prevenir e identificar los distintos tipos de violencia contra las mujeres, promover el acceso a sus derechos y difundir mecanismos de denuncia, durante el periodo del 4 de mayo al 30 de noviembre de 2026.
Conoce nuestro equipo
Detrás de cada servicio que brindamos hay un equipo dedicado de profesionales, cada uno de los cuales aporta su experiencia y entusiasmo únicos a nuestro proyecto.
Karla Chombo
Coordinadora del proyecto.
- Habilidad de liderazgo, coordinación y trabajo en equipo.
- Capacidad para definir objetivos, metas y delegar tareas.
- Resolutiva.
- Asertiva.
- Excelente capacidad de adaptación.
Sofía Hernandéz
Especialista psicosocial.
- Persona ética e integra.
- Responsable.
- Habilidad de comunicación asertiva.
- Alta capacidad de empatía y manejo de conflictos.
- Habilidades para identificar necesidades y riesgos bajo cualquier situación.
Oscar López
Especialista de marketing digital.
- Conocimiento profundo de algoritmos de redes sociales.
- Habilidades analíticas.
- Habilidades de comunicación.
- Capacidad para detectar áreas de mejora.
- Habilidad para cumplir plazos determinados.
Valentina García
Estratega de redes sociales.
- Experta en Meta Ads.
- Manejo de herramientas para comunicación directa.
- Capacidad para medir el impacto de la campaña.
- Conocimientos para proteger datos confidenciales.
- Capacidad para lidiar con ciberacoso.
Daniel Martínez
Diseñador gráfico.
- Creativo y competitivo.
- Dominio de los formatos de redes sociales.
- Gran capacidad de rapidez y agilidad.
- Dominar tipografías.
- Capacidad para desempeñar trabajo colaborativo.
Emiliano Sánchez
Creador de contenido.
- Responsable socialmente.
- Habilidades de comunicación.
- Gran capacidad de escucha.
- Manejo de lenguaje inclusivo.
- Creativo, auténtico e innovador.
Manuel González
Especialista de monitoreo y evaluación.
- Habilidades de comunicación.
- Capacidad para rastrear y analizar métricas de alcance y frecuencia a través de redes sociales.
- Habilidad de evaluar el impacto social.
- Comprensión de las audiencias y su comportamiento.
Ximena Pérez
Analista digital.
- Gran pensamiento analítico.
- Pensamiento estratégico.
- Pensamiento creativo.
- Gran atención al detalle.
- Conocimiento de algoritmos.
¿Cuál es la importancia de la división del trabajo en la etapa de la organización?
La división de trabajo dentro de la etapa de organización de un proyecto es sumamente importante porque es indispensable delegar tareas y actividades con el propósito de aumentar la productividad y la eficiencia de cada miembro del equipo.
El proyecto por sí solo es demasiado grande, al organizarlo en tareas más sencillas, se reduce la carga de trabajo individual y se facilita el cumplimiento de objetivos establecidos.
Otra ventaja es que nos permite identificar adecuadamente las tareas y actividades que se le van a asignar a cada colaborador, tomando en cuenta su área de especialización, es decir, sus habilidades, conocimientos y experiencia.
De esta manera es más fácil detectar áreas de oportunidad y evitamos retrasos o contratiempos durante el desarrollo del proyecto.
Conoce la descripción de nuestros escenarios
Identificar los posibles escenarios nos ha permitido anticiparnos a posibles riesgos, reconociendo oportunidades y tomando mejores decisiones proactivas, asegurándonos de que el proyecto logre ser sostenible a largo plazo y que se alinee en todo momento a nuestro objetivo.
El mejor
Se ha llevado a cabo la campaña digital de sensibilización dirigida a mujeres residentes de los pueblos originarios de la alcaldía Tlalpan, a través de las redes sociales (Facebook y WhatsApp) con éxito, se ha difundido contenido gráfico atractivo con información que visibiliza los tipos de violencia, se han promovido los derechos de las mujeres y se ha difundido información sobre los servicios que ofrecen las Unidades Territoriales de Atención y Prevención de la Violencia de Género de la Ciudad de México “Lunas”, alcanzado la meta de audiencia y más del 80% de las mujeres participaron activamente en el formulario de bienvenida
Propuesta de solución
- Mantener el crecimiento continuo de las visualizaciones a través de redes sociales (Facebook y WhatsApp) para seguir fomentando un cambio positivo en las comunidades de los pueblos originarios de Tlalpan.
- Realizar colaboraciones con el personal de Lunas para promover la democratización del conocimiento y difundir los mecanismos de denuncia.
- Promover las redes sociales como espacios seguros para que las mujeres puedan expresarse libremente y forjar lazos de sororidad.
Acciones
¿Cómo puedo mantener el desarrollo del proyecto así?
Para mantener el crecimiento continuo de las visualizaciones a través de Facebook y WhatsApp, es necesario mantener la planeación estratégica de la campaña digital, así como del monitoreo y análisis de las estrategias del contenido para realizar los ajustes necesarios y maximizar su impacto.
Trabajar en colaboración con el personal de “Lunas” para crear contenido informativo, priorizando, en todo momento, establecer canales de comunicación efectivos para que las mujeres interesadas puedan acceder a sus servicios y romper el círculo de la violencia.
Utilizar las redes sociales (Facebook y WhatsApp) para apoyar, validar y respetar las experiencias de otras mujeres a través de un espacio digital seguro, donde se difundan mensajes positivos y se priorice el bienestar de la mujer, con el fin de crear una red de apoyo femenino.
El peor
Se ha llevado a cabo la campaña digital de sensibilización dirigida a mujeres residentes de los pueblos originarios de la alcaldía Tlalpan, a través de las redes sociales (Facebook y WhatsApp); sin embargo, no se logró alcanzar la meta esperada del público objetivo. Las participantes no muestran interés; a través de sus comentarios refuerzan una ideología que normaliza la violencia y desconfían de las instituciones, así como de los servicios que brindan las Unidades Territoriales de Atención y Prevención de la Violencia de Género de la Ciudad de México “Lunas”, negándose a recibir apoyo.
Propuesta de solución
- Reforzar el espacio de diálogo seguro para que las mujeres se sientan escuchadas y acompañadas.
- Garantizar la confidencialidad y protección de datos personales para resguardar la identidad de las usuarias y proteger su integridad.
- Enfocar la responsabilidad del agresor dentro del contenido gráfico difundido en la campaña digital para contextualizar el abuso y evitar la intimidación de las mujeres.
- Reforzar los servicios de Lunas como mecanismos de denuncia para que las mujeres las identifiquen como acciones directas de protección.
Acciones
¿Cómo puedo mejorar el desarrollo del proyecto?
Reforzar el espacio de diálogo seguro dentro de la campaña digital es necesario para fomentar la confianza de las participantes y que puedan expresarse libremente sin temor a burlas o señalamientos.
Garantizar la confidencialidad y protección de datos personales ayuda a las usuarias a tener la seguridad y confianza de que su identidad no será expuesta, reforzando el compromiso de cuidar su persona y reputación.
Crear contenido gráfico centrado en enfocar la responsabilidad del agresor para visibilizar las conductas sociales del perpetrador, contribuyendo a romper el círculo de revictimización y con ello desnaturalizar la violencia contra la mujer.
Promover y reforzar los servicios de Lunas como mecanismos de denuncia a través de su canalización, orientación y seguimiento, para garantizar el acceso gratuito a la atención integral y la justicia de las mujeres que vivan situación de violencia.
Estándares para medir los resultados del proyecto
- Calidad: porque asegura que el proyecto cumplió con las normas informativas previamente establecidas, evitando que el contenido se desvíe del tema central.
- Participación: porque se centra en los comentarios, reacciones, compartidos, midiendo el interés del público objetivo sobre el contenido divulgado.
- Tiempo: porque establece la duración de cada una de las actividades, tareas y, en general, del ciclo de vida del proyecto.
10 estándares que posibilitan el seguimiento del desarrollo del proyecto
- Alcance: Sirve para medir el número de personas que han visto el contenido de la campaña digital.
- Calidad del contenido: Se centra en la coherencia visual y la relevancia del contenido.
- Enfoque: Se centra en asegurar que las acciones que se reflejan dentro de la campaña respetan los derechos y la igualdad de las mujeres.
- Participación: Sirve para medir y optimizar el nivel de interacción de la audiencia con el contenido.
- Visualizaciones de reproducción: Sirve para medir cuántas personas han visto un video determinado.
- Acciones de impacto en contenido digital: Se enfoca mayormente en los guardados y compartidos debido a que indican mayor interés y utilidad del material.
- Claridad: Sirve para medir si el contenido de la campaña digital fue fácil de entender.
- Uso del hashtag: Sirve para categorizar y monitorear el alcance del contenido.
- Reportes y bloqueos: Sirve para medir la respuesta negativa que se generó durante la campaña digital.
- Sostenibilidad: Sirve para medir el impacto social más allá de la campaña digital.
Crea tu propia página web con Webador